Nanchang University won the 14 points with KTB1300 -CheKine™ Micro Glucose Assay Kit and KTA4001-Mitochondrial Membrane Potential Assay Kit (JC-1), revealing the scientific research accelerator behind it.

Journal:Advanced Science IF:14.1
Application products:


Research content
Epidemiological studies show that some diabetic patients develop end-stage renal dysfunction without significant proteinuria or glomerulopathy, underscoring the role of renal tubular epithelial cell (TEC) impairment in diabetic kidney disease (DKD). However, the primary pathogenic determinants underlying TEC impairment and disease advancement in DKD progression remain unclear. This study reveals that asprosin (ASP) is up-regulated and positively correlated with kidney dysfunction in DKD mice. Moreover, elevated ASP is mainly located in the renal TEC, and negatively impacts TEC. In addition, supraphysiological ASP concentration impairs mitochondrial dynamics and function in both DKD mice and HK2 cells. Mechanistically, ASP promotes Drp1 over-SUMOylation, thus reducing Drp1 degradation and disrupting mitochondrial dynamics homeostasis. However, the mutation of Drp1-SUMOylation modification sites alleviates the mitochondrial dynamics disorder, TEC injury, and phenotypic transformation induced by ASP. Also, it is further elucidated that such a regulatory effect of ASP on the Drp1-SUMOylation modification is fulfilled by modulating PIAS1 or SENP1 (a de-SUMOylation protease). Importantly, either adipose tissue-specific ASP deficiency (ASP−/−) or ASP antibody (AASP) intervention significantly alleviates the kidney injury and mitochondrial dynamics disorder induced by STZ/HFD. These findings identify ASP as a novel predictor of DKD and offer new therapeutic strategies for DKD prevention and treatment.
Experimental conclusion
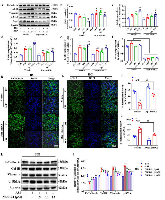
1、ASP intervention causes or exacerbates TEC injury and phenotypic transformation

2.ASP deficiency inhibits TEC injury and phenotypic transformation. a) Schematic of the experimental design

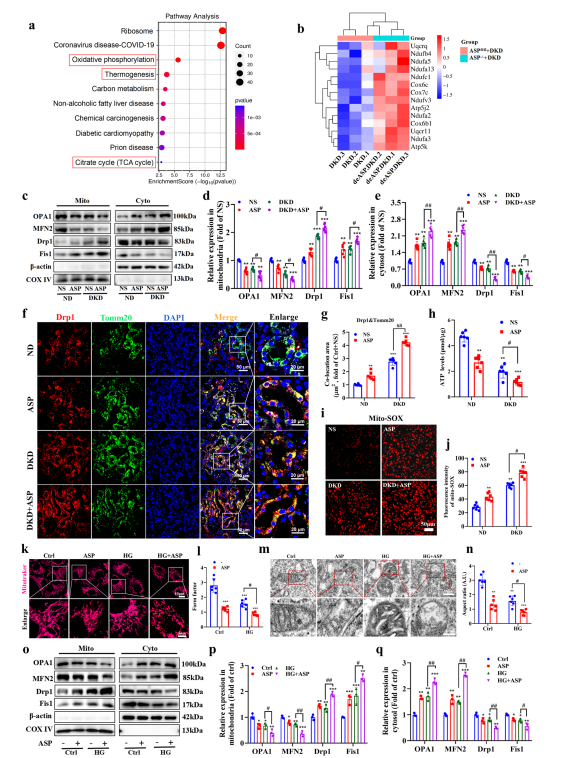
3.ASP intervention causes or aggravates mitochondrial dysfunction by disturbing mitochondrial dynamics homeostasis.

4、ASP Deficiency Alleviates Mitochondrial Dysfunction by Restoring Mitochondrial Dynamics Homeostasis

5、Pro-Injury and Phenotypic Transformation Effects of ASP are Mediated by Drp1

Product Recommendation
| Product Name | Product No. | Size |
| LDH Cytotoxicity Assay Kit | KTA1030 | 96T/480T |
| Apoptosis DNA Ladder Extraction Kit With Spin Column | KTA1101 | 50T/100T |
| One-step TUNEL Apoptosis Assay Kit (Green Fluorescence) | KTA2010 | 50T/100T |
| One-step TUNEL Apoptosis Assay Kit (Red Fluorescence) | KTA2011 | 50T/100T |